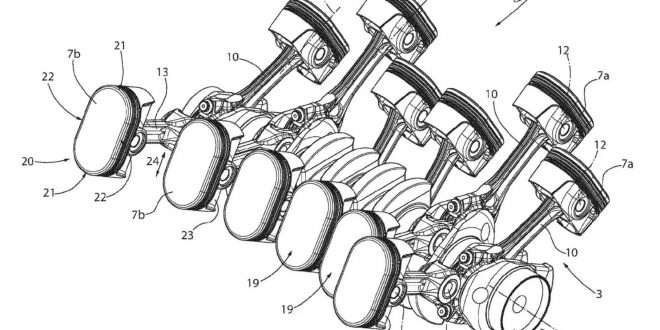
Исследовательский отдел издания AutoGuide нашёл патент итальянской компании на мотор с овальной формой цилиндров. Документы размещаются в открытой базе Европейского патентного ведомства, но схематичные рисунки оставляют больше вопросов, чем ответов. Двигатели с овальными поршнями никогда не выпускали серийно, хотя в 1970-е годы с технологией экспериментировала Honda и даже создала прототип мотоциклетного V4. В теории необычная форма цилиндров позволит уменьшить длину V12, что является критичным при необходимости электрификации. Мотор с овальными поршнями окажется короче традиционного аналога и эффективнее за счёт меньшего трения о стенки цилиндра. Однако Ferrari пришлось разработать новые шатуны: они идейно похожи на шатуны Nissan в моторах с переменной степенью сжатия. Укороченные V12 с овальными поршнями могут применяться и на дорожных, и на гоночных машинах, а новая концепция лучше сочетается с трансмиссией со встроенным электромотором. Эффективность V12 также повысится: Ferrari может увеличить количество клапанов на цилиндр или площадь поверхности каждого клапана. Однако вопросы балансировки и механической обработки таких агрегатов остаются открытыми. С момента создания экспериментальной силовой установки Honda с овальными поршнями прошло около 45 лет, и технологии ушли далеко вперед. Пока не ясно, удастся ли Ferrari довести до серии революционный V12: патент может быть оформлен даже в случае бесперспективности массового использования.
Русские новости Будь в курсе страны
